Nama :
KHOKO JANNATUL PRATAMA
NPM : 37111831
Kelas : 3DB16
Flowchart
adalahDiagram yang menunjukan alur data melalui program atau sistem penanganan
informasi dan operasi-operasi yang dikenakan pada data pada titik-titik yang penting
di sepanjang jalur. Flowchart menggunakan anotasi dan lambang, misalnya segi
empat, belah ketupat dan oval, untuk menyatakan berbagai operasi. Garis dan
ujung panah menghubungkan lambang-lambang tersebut untuk menunjukkan arah arus
data dari satu titik ke titik lain. Sebagai diagram grafis yang menunjukkan
program atau sistem lainnya, flowchart berguna sebagai sarana pembantu untuk
menunjukkan bagaimana bekerjanya program yang diusulkan dan sebagai sarana
untuk memahami operasi-operasi sebuah program.
Contoh Simbol-Simbol Flowchart - Simbol-simbol flowchart yang digunakan Gilbreth kurang dikenal secara
umum. Ini mungkin karena meluasnya penggunaan Microsoft Office, yang mana
Microsoft Office merujuk simbol-simbol dasar flowchart kepada simbol-simbol flowchart untuk pengolahan data (data processing).
Sejauh yang saya tahu simbol-simbol ini sama persis dengan template yang
digunakan IBM pada 1960-an untuk simbol flowchartpengolahan data.
Berikut bentuk simbol-simbol tersebut:

Simbol-simbol yang diperlihatkan di atas
adalah sebagian standar simbol-simbol yang disepakati dan banyak digunakan
dibeberapa belahan dunia, mungkin saja organisasi atau perusahaan tempat anda
bekerja mempunyai standar simbol sendiri, hal yang terpenting kita harus
menyepakati simbol yang digunakan agar tidak terjadi konflik saat
dikomunikasikan.
Siklus
flowchart pada transaksi toko buku gramedia (online)
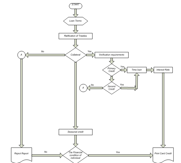
Siklus
peminjaman kredit pada bank BCA











0 komentar:
Posting Komentar